132
污水综合排放标准
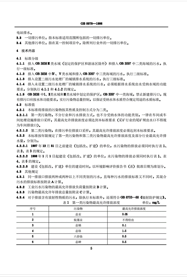
为贯彻《中华人民共和国环境保护法》、《中华人民共和国水污染防治法》和《中华人民共和国海洋环境保护法》,控制水污染,保护江河、湖泊、运河、渠道、水库和海洋等地面水以及地下水水质的良好状态,保障人体健康,维护生态平衡,促进国民经济和城乡建设的发展,特制定本标准。 本标准按照污水排放去向,分年限规定了69种水污染物最高允许排放浓度及部分行业最高允许排水量。
本标准适用于现有单位水污染物的排放管理,以及建设项目的环境影响评价、建设项目环境保护设施设计、竣工验收及其投产后的排放管理。








上一篇
海水淡化反渗透系统运行管理规范
下一篇
畜禽养殖业污染物排放标准
与众多优质客户建立长期合作关系
合作客户
免费获取报价